QQ心悦会员怎么开通 有什么用
的有关信息介绍如下:心悦会员怎么开通:
心悦会员并不需要开通,当你的QQ号码成长值达5万时,您就自动成为心悦俱乐部VIP1会员,如果你是财悦会员,那就可以自动升为心悦会员,并且享受所有特权。如果你消费了这么多,就可以选择激活会员身份。通过手机号码验证,即可完成会员身份激活。

心悦会员有什么用:
心悦会员可以享受安全特权服务、高价值游戏礼包等专属特权,并且心悦会不定期为您推送最新礼包、最新优惠及游戏资讯等专享服务。

拓展资料:成长值怎么获取:
成长值是需要靠金钱来维持的,消费1QB等于10点活跃度,用网银购买点卷或CF点也会计算的,简单来说,就是当大家在腾讯消费5000Q币时,系统会自动为你升级为心悦会员,成为心悦会员的你,将享受心悦俱乐部的所有特权。

详细说明:
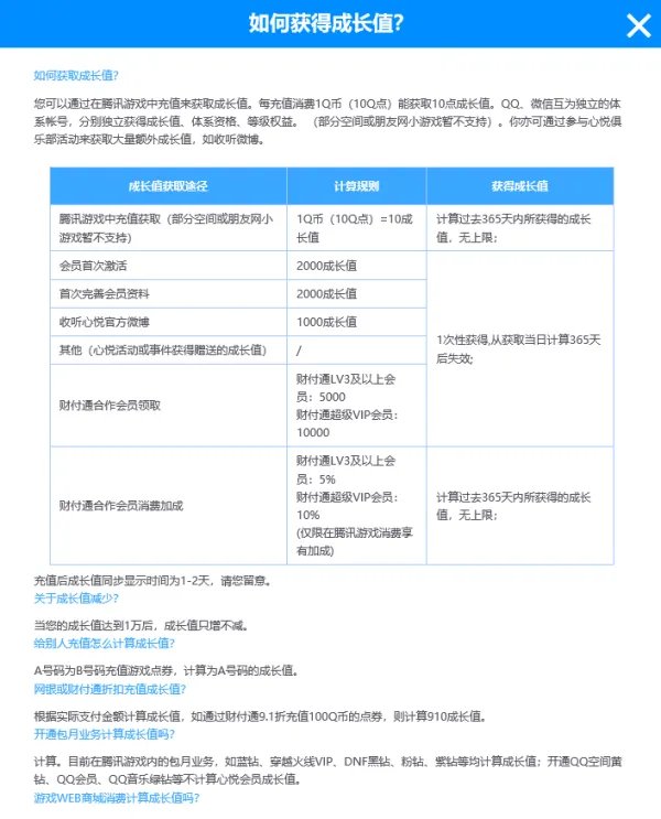
1、当你成长值达到1万后,在接来下的365天内成长值只增不减。
2、在365天内成长值达到5万、10万成长值或80万成长值则自动成为VIP1、2、3会员。
3、若在此期间未能达到5万成长值则按照步骤1重新计算成长值。
1、心悦俱乐部是针对腾讯游戏玩家提供的心悦式服务平台,加入心悦俱乐部可以享受独一无二的服务特权。
2、心悦会员怎么开通:只要累积50000点以上心悦成长值即可激活1级心悦会员了。
3、如何获得心悦成长值:在腾讯游戏中每消费1元就能获得10点成长值,而且只计算过去365天内所获得的成长值。

4、简单的说,想要点亮心悦会员图标的话一年内最少要在腾讯游戏消费5000块,2级心悦会员是消费1万块,3级心悦会员是8万块。当您的成长值达到1万后,成长值只增不减,有效期为365天。
拓展资料:心悦会员有什么用?
1、服务特权:有会员专线和心悦管家,可以说是私人管家服务~服务就不用说了。
2、安全特权:提高你的账号安全等级,你也不想自己的账号被盗吧。
3、游戏特权:心悦会员可以参加专属活动,还能参与游戏设计,最主要的是,很多腾讯旗下的游戏都会有特权礼包。 比如cf心悦俱乐部会员可以直接领取黄金武器。
4、支付特权:可以领取财付通的财富值,不同等级领取值也不同;当然要先开通财付通,不同等级拥有的特权也不一样。
心悦会员必须要在腾讯游戏中消费五万才可以开通,成为心悦会员后可以获得各种游戏的礼包,拥有很多特权。

如何开通:
1.成长值达到5万图标会自动点亮。

2.成长值获得方法:
通过在腾讯的游戏里面充值获得,包括游戏点券和包月业务,比如CF点,蓝钻等等。每消费1Q币,获得10点成长值。还可以参加“心悦俱乐部”的活动来获得。

一、心悦会员判断标准:
当您的QQ号码成长值达5万时,您就自动成为心悦俱乐部VIP1会员,您可以在个人中心查看成长值信息;
详细说明:
步骤1、当您成长值达到1万后,在接来下的365天内成长值只增不减;
步骤2、在365天内成长值达到5万、10万成长值或80万成长值则自动成为VIP1、2、3会员;
步骤3、若在此期间未能达到5万成长值则按照步骤1重新计算成长值。
二、会员的服务期限:
成为心悦会员后即开始计算365天服务资格。当现有资格到期时,我们会跟据“心悦会员判断标准”来判断是否续期、升级、降级或取消资格。
三、关于会员升级:
当您的成长值到达对应数值时,您的会员等级会自动升级,升级后会再次计算新级别365天服务期限。
心悦会员并不需要开通,当你的QQ号码成长值达5万时,您就自动成为心悦俱乐部VIP1会员,如果你是财悦会员,那就可以自动升为心悦会员,并且享受所有特权。如果你消费了这么多,就可以选择激活会员身份。通过手机号码验证,即可完成会员身份激活。
成长值怎么获取:
成长值是需要靠金钱来维持的,消费1QB等于10点活跃度,用网银购买点卷或CF点也会计算的,简单来说,就是当大家在腾讯消费5000Q币时,系统会自动为你升级为心悦会员,成为心悦会员的你,将享受心悦俱乐部的所有特权。
详细说明:
当你成长值达到1万后,在接来下的365天内成长值只增不减。
在365天内成长值达到5万、10万成长值或80万成长值则自动成为VIP1、2、3会员。
若在此期间未能达到5万成长值则按照步骤1重新计算成长值。
心悦会员有什么用
心悦会员可以享受安全特权服务、高价值游戏礼包等专属特权,并且心悦会不定期为您推送最新礼包、最新优惠及游戏资讯等专享服务。
这是一个关于谁是土豪的政策,在腾讯里消费下大功夫的小伙伴们值得推荐!



