伪造公章冒充老干妈市场部经理和腾讯签合同?这事大家怎么看?
的有关信息介绍如下:近日,腾讯公司把国民“干妈”陶华碧告上法庭了!
马化腾:干妈,你那飞车广告费该交了。
陶华碧:小马,什么飞车,我开的可是劳斯莱斯,什么时候飞过车了啊!

马化腾:干妈啊!你这话我就不爱听了,你欠我那广告费都够买一台你那劳斯莱斯了,你不会不认帐了吧!
陶华碧:小马呀!都说了,我开劳斯莱斯,啥时候飞过车了,你话说明白了,我哪欠你这么多钱!
马化腾:干妈啊?你不认帐就别怪我不认你这个“干妈”了,那咱们法庭上说话!

马总挂完电话,就让法务去办理起诉“干妈”这事,一听有官司可打,法务可高兴了,心琢磨着这回提可拿多少提成呢!
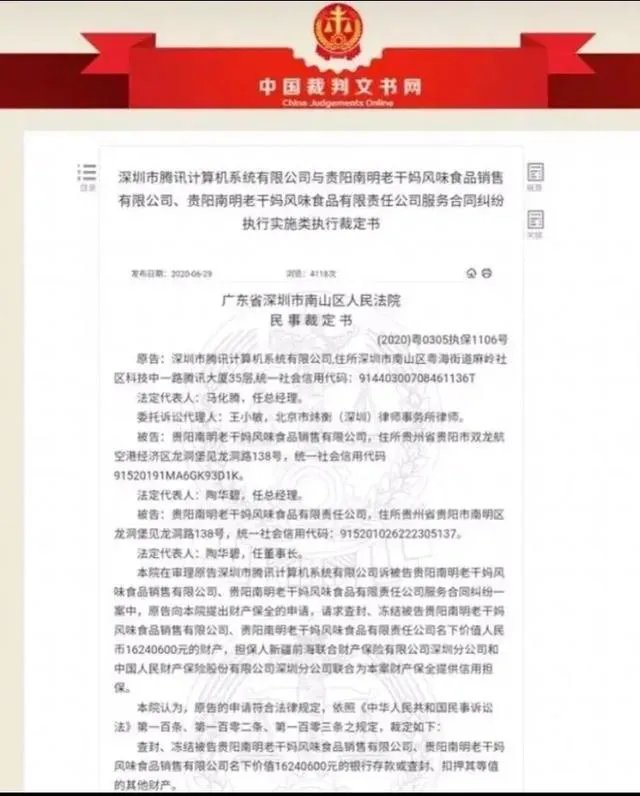
于是,深圳市腾讯计算机系统有限公司就把贵阳南明老干妈风味食品销售有限公司及贵阳南明老干妈风味食品有限责任公司给告了。

事件的起因是,2019年3月,腾讯公司与老干妈公司市场部签订了一份《联合市场推广合作协议》,协议内容是老干妈旗下的油辣椒系列产品投放在腾讯资源推广。腾讯方已经按照协议履行了相关业务,然而老干妈至今未按照合同支付产品推广费用。腾讯多次催收未果后,决定向当地法院起诉,目前案件正在审理中。
同时腾讯公司已向广东省深圳市南山区人民法院申请冻结了被告方贵阳南明老干妈风味食品销售有限公司、贵阳南明老干妈风味食品有限责任公司名下价值人民币1624.06万元的财产。

老干妈得到消息后,紧急召开会议自查,确认本公司从未与腾讯公司签定过合作协议,即向外界通报本公司从无腾讯合作一事。
就在大家猜测谁在说慌时,今天下午,贵阳警方通报来了。原来这次的案件竟是有三个人用萝卜雕刻了老干妈的印章,冒充老干妈市场经营部经理的身份与腾讯公司签订的合作协议。出人意料的是,这三人伪造合同的目的是为了获取腾讯推广活动的网游游戏礼包,然后倒卖获利!

这次冒充老干妈公司市场经营部经理,与腾讯公司签订合作协议系犯罪嫌疑人为曹某(男,36岁)刘某利(女,40岁)、郑某君(女,37岁)。
目前,曹某等3人因涉嫌犯罪已被公安机关依法刑事拘留,案件正在进一步办理中。
哈哈!事情真相大白了,估计马化腾正在懵逼中,说不定今晚正给公司法务部的所有人在加餐呢!
马总:你们都是好样的,为“干妈”立了这么大的功劳,也没啥好奖励你们,就奖你们一人吃一年的咱“干妈”做的辣酱吧!

事件起因竟然是别人私刻公章冒充老干妈公司与腾讯公司签定的协议,腾讯公司自己在审核过程中把关不严,导致的后果只得由自己来承担了,与老干妈公司无关。不过不得不佩服这三人,人才呐,可惜选择了一条非法之路!
现在,老干妈公司自己该干嘛干嘛,至于官司,你腾讯自己去消化吧!不过人嘛!还是得讲点人情的,陶华碧说:小马啊!谢谢这一年来贵公司为我老干妈公司无偿打了一年的广告,等你有机会来贵阳了,我请你吃辣酱哦,耶!



