您的位置首页百科问答

12123扣分违章怎么处理

12123扣分违章怎么处理

的有关信息介绍如下:

1、首先在应用商店下载安装交管12123,打开登录账户;

12123扣分违章怎么处理

2、点击“违法处理”;

12123扣分违章怎么处理

3、可以看到有很多违章的记录;

12123扣分违章怎么处理

4、点击任意一项违章,点击“马上处理”;

12123扣分违章怎么处理

5、在“我确认处罚”框内打勾确认信息,点击“确认并支付”;

12123扣分违章怎么处理

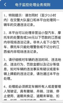
6、,点击“阅读并同意”电子监控处理业务规则

12123扣分违章怎么处理

7、然后会提示“交管12123小贴士”,点击“确认”下一步;

12123扣分违章怎么处理

8、输入验证码进行支付操作;

12123扣分违章怎么处理

9、页面显示“您已成功付款”,说明违章处理完成;

12123扣分违章怎么处理