2014年外地车进京限行规定
的有关信息介绍如下:2014北京进京证办理需提供6种材料,有效期为7天!驾驶人的身份证明和有效的机动车驾驶证;机动车行驶证;有效的机动车交通事故责任强制保险凭证;有效的机动车安全技术检验合格标志;经北京市环境保护主管部门确认车辆符合环保要求的凭证。
1、北京市交通委昨日发布进京证办理注意事项,办理进京通行证需提供六种证明材料,通行证有效期为7天。
2、外省、区、市机动车需进入六环路(不含)以内道路行驶的,全市24个进京检查站或办证处全天24小时(法定节假日无休)为百姓办理进京证。办证时应提供六种证明材料:
3、驾驶人的身份证明和有效的机动车驾驶证;机动车行驶证;有效的机动车交通事故责任强制保险凭证;有效的机动车安全技术检验合格标志;经北京市环境保护主管部门确认车辆符合环保要求的凭证。
4、此次办理的通行证有效期为7天。
根据《中华人民共和国大气污染防治法》、《中华人民共和国道路交通安全法》的有关规定和《北京市2013-2017年清洁空气行动计划》的有关安排,为改善首都空气环境质量,有效降低机动车污染物排放,确保首都交通安全顺畅,经市政府同意,日前,北京市交通委、北京市环保局、北京市公安局公安交管局联合发布了《关于对部分机动车采取交通管理措施降低污染物排放的通告》(以下简称《通告》)。《通告》中,对于本市货运机动车、黄标车和外省、区、市进京机动车的交通管理措施进行了调整和完善,也引起了相关群众和广大媒体的广泛关注。为此,今天我们相关的三个部门联合召开发布会,就百姓所关心的,《通告》中所涉及的交通管理措施的调整变化,进京证办理的相关规定以及交管部门相应的执法措施等问题向大家进行详细的解读。
新《通告》与现行交通管理措施相比主要的变化:
(一)对于本市核发号牌的机动车调整和新增了以下交通管理措施:
一是对本市载货汽车,由原来的每天6时至23时,禁止进入四环路(含)以内道路行驶,调整为每天6时至23时禁止进入五环路(不含)以内道路行驶。
二是对本市核定载质量8吨(含)以上载货汽车每天6时至22时禁止在五环路主路行驶,调整为每天6时至23时,与五环路内道路限行时间保持一致。
三是本市黄标车的禁行范围,在原六环路(含)以内道路的基础上,增加了远郊区县城关镇主要道路。
四是新增了“本市黄标车需按车辆注册月份每三个月进行一次尾气排放检测,检测不合格车辆将不得上路行驶”的管理措施。检测时间按照车辆注册登记对应月份
进行,初登日期为1、4、7、10月的黄标车每年1、4、7、10月分别进行尾气排放检测;初登日期为2、5、8、11月的车辆每年2、5、8、11月分别进行尾气排放检测;初登日期为3、6、9、12月的车辆每年3、6、9、12月分别进行尾气排放检测。
(二)对于外省、区、市核发号牌(含临时号牌)的机动车调整和新增了以下交通管理措施:
一是将外省、区、市进京机动车需要办理进京通行证的范围由原来的五环路(含)以内道路扩大至六环路(不含)以内道路。
二是对外省、区、市载货汽车和专项作业车,确需进入六环路内区域的,在办理进京证后,允许0时至6时进入六环路以内区域行驶。
三是将外省、区、市摩托车的禁限范围由原来全天不得进入四环路(不含辅路)以内道路扩大至全天不得进入六环路(不含)以内道路。
四是外省、区、市黄标车的禁行范围在六环路(含)以内道路的基础上,增加了远郊区县城关镇主要道路。且增加了自2015年1月1日起,禁止进入本市行政区域内道路行驶的管理措施。
(三)对于远郊区县城关镇禁限措施和禁限道路的范围,由远郊区县政府负责确定并对外公告,同时按照相关规定在禁止通行的道路区域周边设置禁令标志。
进京证的办理所需注意的五个问题:
一是关于办理进京通行证
外省、区、市机动车需进入六环路(不含)以内道路行驶的,全市24个进京检查站或办证处全天24小时(法定节假日无休)为百姓办理进京证。办证时应提供六种证明材料:
驾驶人的身份证明和有效的机动车驾驶证;
机动车行驶证;
有效的机动车交通事故责任强制保险凭证;
有效的机动车安全技术检验合格标志;
经本市环境保护主管部门确认车辆符合环保要求的凭证。
此次办理的通行证有效期为7天。
二是关于进京证延期
在本市进京检查站或办证处办理有效期7天的进京证后,有效期届满需要延期的,可以在持有进京证使用5天后的3日内,到我市9个交通支队(东城、西城、朝阳、海淀、丰台、石景山、房山、通州、昌平)办证窗口办理一次为期5天的延期手续,办证时间为工作日每日8:30至18:00,周六日及法定节假日9:00至16:00。办理延期手续时,不用驾车前往,只需持旧证并核查处理车辆在京违法行为,收回旧证后,换发自进京至第十二日的有效证件(即两次办证
有效期累计12天)。
三是关于重新办理进京证
办理进京证使用4天后,可到全市24个进京检查站或办证处重新办理进京证。重新办理时,需按照办理的要求提交六种相关证明材料,办理自申请日起,7天有效的进京证。
四是关于持有外省、区、市临时号牌办理进京证
按照《通告》要求,持有临时号牌车辆可办理进京通行证的,需提交驾驶人的身份证明、有效的机动车驾驶证、有效的机动车交通事故责任强制保险凭证、购车发
票、临时号牌等证明材料。这里需要注意的是,应在临时号牌有效期内办理进京证件,进京证件有效期不得超过临时号牌有效期。
五是关于进京证过渡期
《通告》于4月11日正式实施,则新版进京证也与之同步实施。但存在4月11日前办理的进京证7天有效期内包含两种不同的禁限管理规定的情况。针对此类
情况,采取人工加盖条形印章的方式,明确限行和使用规定。印章内容:“4月11日起,持证非本市载货汽车(含专项作业车)6时至24时禁止进入六环路(不
含)以内道路以及其他明令禁止货运机动车(含专项作业车)通行的道路行驶。”
交管部门加强路面管理严查禁限车辆。
考虑到4月11日之后办理进京证的数量和频繁程度,各交通支大队已提前增设窗口,增加设备和人员,最大限度满足群众的办证需求。同时,作为《通告》的执
行部门,北京公安交管局将严格按照《通告》的相关规定,加强对所涉及车辆的依法管理。进一步加强路面24小时巡逻管控力度,针对违反禁限措施的车辆在依托
科技系统执法、发现的同时,调整岗位设置,科学部署警力,加强与科技系统的联动,强调路面警力拦截效果,形成无缝隙覆盖的管理效果。
目前,根据《通告》的交通执法要求,经现场调研,交管部门已在主要进京道路和环路沿线增设交通标志,机动车违反规定进入禁行区域道路行驶的,依法进行处罚:
一是未办理进京通行证件的外省、区、市机动车进入六环路(不含)以内道路行驶的,认定为“机动车违反禁令标志指示”的违法行为,处100元罚款处罚,并记3分。
二是已办理进京通行证件的外省、区、市载客汽车,工作日7时—9时、17时—20时在五环路(含)以内道路行驶的,认定为“机动车违反禁令标志指示”的违法行为,处100元罚款处罚,并记3分;平峰期间违反尾号限行规定的,认定为“违反限制通行规定”的违法行为,处100元罚款处罚。
三是已办理进京通行证件的外省、区、市载货汽车,6时至24时在六环路(不含)以内道路行驶的,认定为“机动车违反禁令标志指示”的违法行为,处100元罚款处罚,并记3分。
四是对本市载货汽车、黄标车、以及外省、区、市黄标车,违反《通告》规定,进入禁限区域行驶的,认定为“机动车违反禁令标志指示”的违法行为,处100元罚款处罚,并记3分。


一、2014进京证最新规定
不准进六环
自2014年起,凡进入六环路内(不含)的外埠车辆(包括固安牌照车辆)必须办理进京证,办理长期进京证车辆必须达到第三阶段及以上排放标准,外埠车辆高峰时段不得进入五环路内和远郊区县城关镇。2015年,办理长期进京证的轻型车辆必须达到第四阶段及以上排放标准,外埠黄标车不得进京行驶。对违反禁行规定的黄标车,予以罚款并记分,每4小时处罚1次且每日处罚不超过2次。
绿色通道
外地“绿色通道”车辆在进入本市道路之前,需要按照通告规定办理进京通行证件,在卸载完货物以后可以凭办理的进京通行证件上路行驶,并按照规定驶离北京。
长期在京
《通告》实施期间,外省区市进京车辆、长期在京车辆需按规定办理进京通行证件,并遵守尾号限行等交通管理规定。
黑色号牌
本市黑色号牌机动车须遵守单双号措施规定(“使”字头号牌机动车除外)。
“二OO二”式号牌机动车是指悬挂2002年启用核发的“个性化”号牌的机动车,这部分机动车按双号管理。
大货车
北京交管部门将采取6项管理措施加强对全国“两会”期间进京外地车辆的管理。其中与大多数外地车辆关系密切的有如下规定。
外地车辆进京时(京津塘高速公路至首都机场高速公路之间路段除外),一律按规定在北京市外省市进京车辆办证处办理“进京证”。与以往不同的是,办证时,驾驶员不需要出示身份证,只需要出示驾驶证、行驶证和车辆年检合格证。另外,“两会”期间“进京证”的使用期限由原来的30天缩短为3天。
临时进京证:有效期在7天以内的进京证。按客车和货车分类,“进京客车”通行证有效期为7天,“进京货运”通行证有效期为3天。
长期进京证:有效期在半年以内的进京证。办理长期进京证需符合以下两点: (1)办理了长期进京证的车辆,要受“工作日高峰时段区域限行”措施的限制;(2)需要贴有环保部门的环保标志。
特殊时期进京证:奥运或国庆期间的有效期为3天的进京证。
二、临时进京证办理方法
1.临时进京证办理地点:
办理进京证在各高速路入京收费站处。进京证的办理并不复杂,而且很便捷,收费站附近就有办理地点。如果不办理进京证进入五环路行驶,将面临100元的处罚。具体地点及联系电话如下:
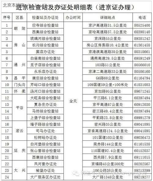
1)110国道张山营办证处 地址:110国道旧线92.6公里处 电话:69111066
2)110国道新线下营办证处 地址:110新线90公里
3)白河堡综合检查站 地址:110新线90公里 电话:60152037
4)西康综合检查站 地址:西官路0.1公里 电话:61161538
5)101国道松树峪办证处 地址:京承公路(101国道)103公里 电话:69036473
6)平蓟路上堡子综合检查站 地址:平蓟路(314市道)15.9公里 电话:69991279
7)111国道汤河口综合检查站 地址:111国道(怀丰路)108公里 电话:89671245
8)进京证办理地点京平高速夏各庄办证处 地址:京平高速67公里
9)104国道凤河营办证处 地址:104国道45公里 电话:80202567
10)106国道榆垡办证处 地址:106国道38公里 电话:89213399
11)109国道芹峪口综合检查站 地址:109国道59.4公里 电话:61830183
12)京藏高速康庄综合检查站 地址:京藏高速进京68公里 电话:61164794
13)京津高速永乐店办证处 地址:京津高速32.5公里
14)通燕高速白庙综合检查站 地址:通燕高速30公里 电话:69591239
15)京津公路觅子店综合检查站 地址:京津公路49公里觅子店路口 电话:80566010
16)进京证办理地点房易路长沟综合检查站 地址:房易路10公里处 电话:88313908
17)108国道红煤厂办证处 地址:108国道60公里处 电话:60365374
18)107国道琉璃河综合检查站 地址:107国道45公里处 电话:89381242
19)京港澳高速窦店服务区办证处 地址:京港澳高速38公里处 电话:80318661
20)进京证办理地点京哈高速白鹿办证处 地址:京哈高速进京7公里 电话:88313459
21)京沪高速应寺综合检查站 地址:京沪高速进京31.6公里 电话:80525400
以上21处进京证办理地点,是小编邀请北京交通部门的相关工作人员为大家提供的进京证办理地点,希望外埠车辆在进京时需要办理进京证的驾驶者直接就近选择,为了节约时间可以提前拨打电话进行询问,注意以上电话的区号均是010。
2.临时进京证办理所需材料:
办证很快,费用全免,但需要提交以下材料:
1) 车辆审验期内的行驶证;
2)绿色环保合格标志或当地市级环保部门出具的车辆尾气检验合格凭证
3)机动车交通事故责任强制保险标志
4)机动车检验合格标志
5)驾驶人的驾驶证、身份证(或户口本);
三、外地车进京注意事项
1.外地车在京行驶期要遵守尾号限行和交通规则
如果办理进京证车辆在京行驶期间,有探头拍摄下的非现场违章,在办理进京证时必须接受处理后,方可办理。包括不遵守尾号限行规定的行为,监控探头同样可以拍摄,对外地车辆也采取同样的处罚措施。外地车辆在办理进京证后,仍然要像本地车辆一样遵循每日的早七点到晚八点的尾号限行。
2.工作日高峰时段进五环会连续处罚
早晨高峰时间:七点到九点,下午高峰时间七点到九点,这两个高峰时段不得进入五环内行驶,否则将被处以罚款,当然如果不办理进京证,被交警拦下后随时都会进行罚款处理。如果非本市车辆违规在工作日高峰时段进入限行区域会被“连续处罚”。也就是说,交警现场处罚、被抓拍到都算数,不是一张罚单能管一天。
3.排放不合格不能进北京行驶吗?
另外,对于尚无环保尾气检测标准的农用车、拖拉机,由环保部门暂时按照柴油车排放标准执行,对尾气排放不合格的不准进京。自2014年起,凡进入六环路内(不含)的外埠车辆必须办理进京证,办理长期进京证车辆必须达到第三阶段及以上排放标准。2015年,办理长期进京证的轻型车辆必须达到第四阶段及以上排放标准,外埠黄标车不得进京行驶。
我是外地车牌,要经京承高速走北京六环接京津塘高速需办进京证吗?六环是否可走外地车(不进京)



